記事一覧へ

INFORMATION ニュース

2026.01.14

日本アメリカンフットボール92年の活動の記録(2026/01/14更新)

お知らせ

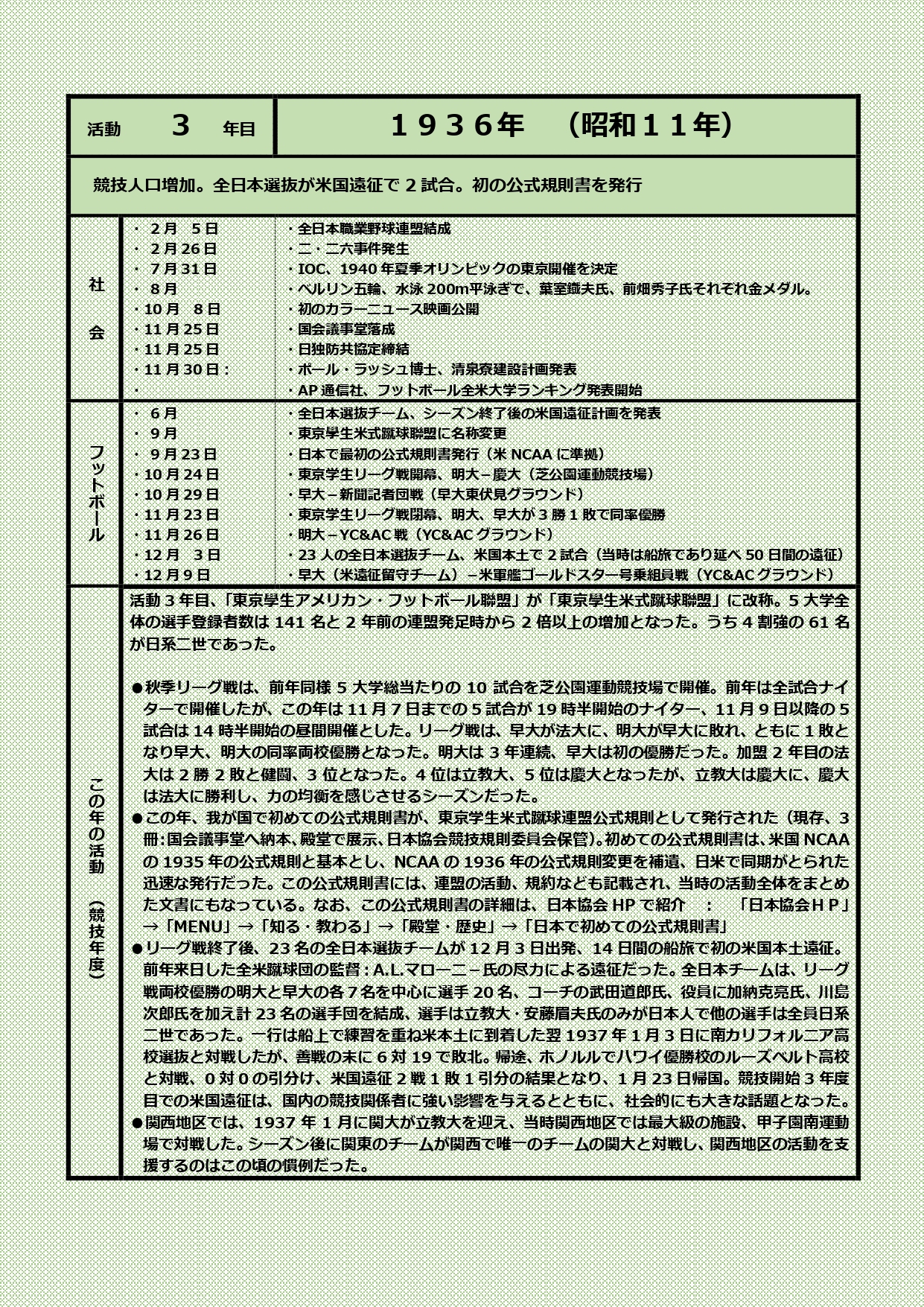
1.1934年~1940年

2.1941年~1950年

3.1951年~1960年

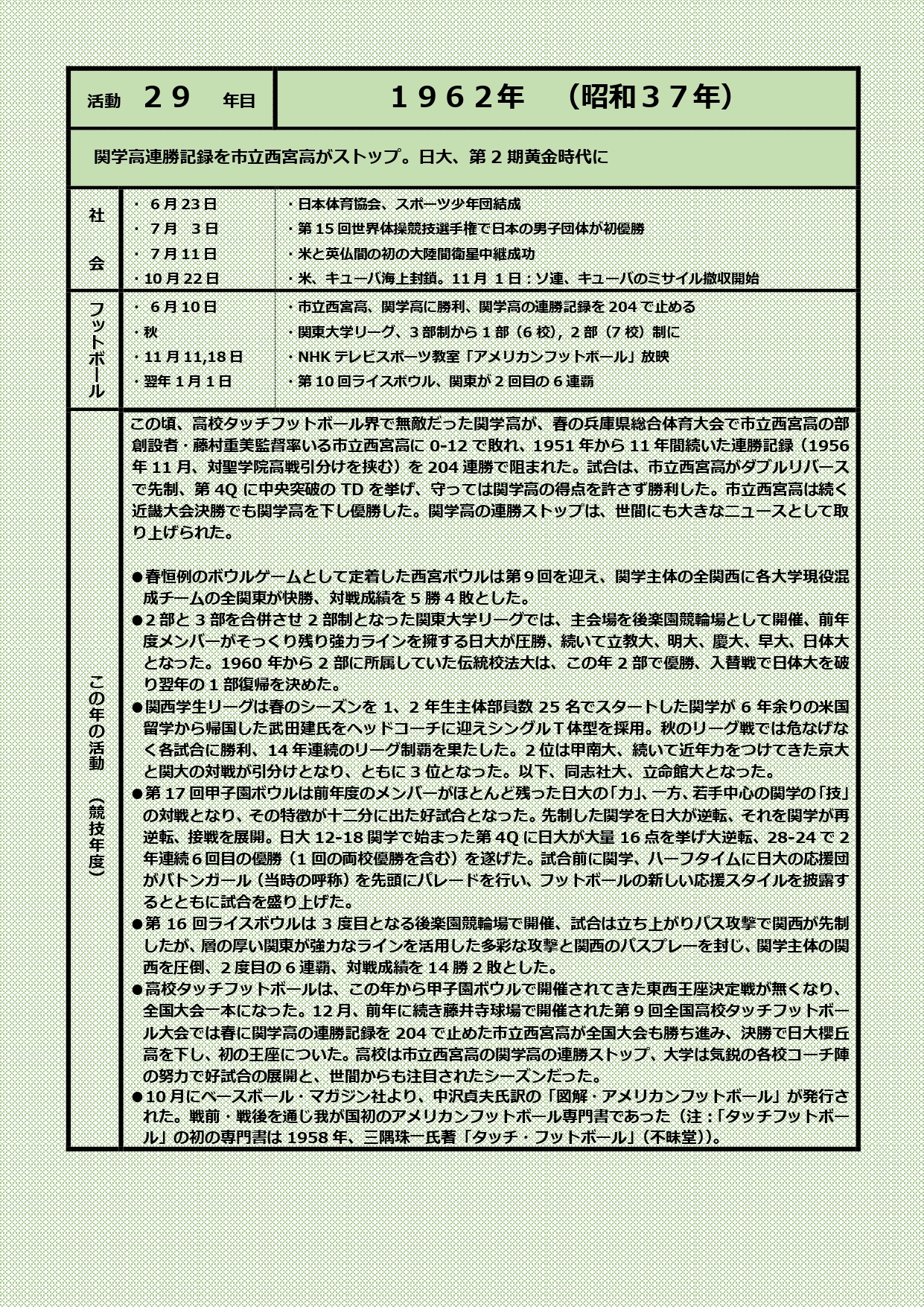
4.1961年~1970年

5.1971年~1980年

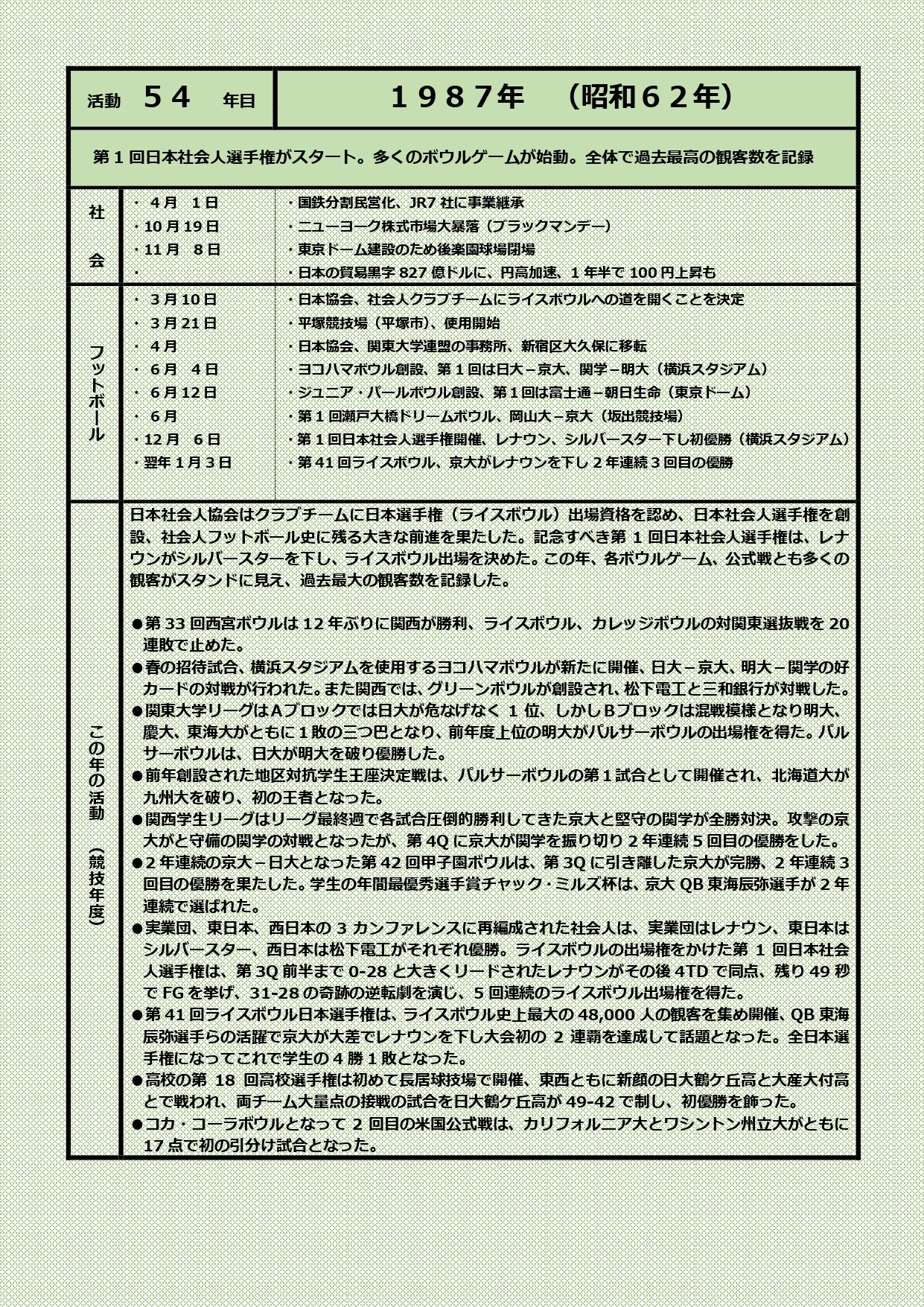
6.1981年~1990年

7.1991年~2000年

8.2001年~2010年

9.2011年~2020年

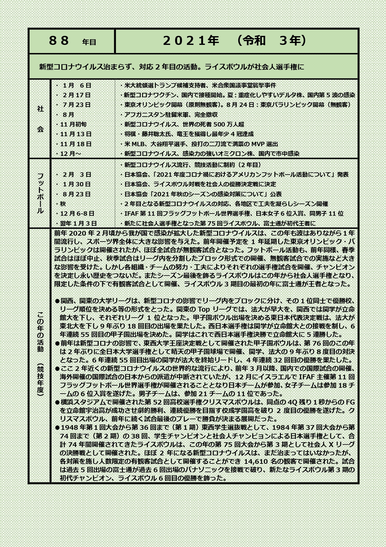
10.2021年~